自治区成人直播 厅关于印发广西壮族自治区畜禽屠宰行业高质量发展专项规划(2023—2025年)的通知(桂农厅发〔2023〕101号)
各市人民政府:
经自治区人民政府同意,现将《广西壮族自治区畜禽屠宰行业高质量发展专项规划(2023—2025年)》印发给你们,请结合实际,认真贯彻落实。
成人直播-成人视频-a片直播网
2023年12月29日
广西壮族自治区畜禽屠宰行业
高质量发展专项规划(2023—2025年)
为推动我区畜禽屠宰行业高质量发展,保障畜禽产品供给和质量安全,维护公共卫生安全和人民身体健康,根据《中华人民共和国畜牧法》《生猪屠宰管理条例》等法律法规、政策文件规定,结合我区实际,编制本规划。
一、发展基础
近年来,我区认真贯彻国家关于畜禽屠宰行业发展的决策部署,严格落实责任,强化监督管理,聚焦各项重点任务,稳步推进各项工作,全面落实生猪屠宰环节非洲猪瘟自检和官方兽医派驻制度,开展生猪定点屠宰企业资格清理工作,加强畜禽屠宰企业建设指导,推进生猪屠宰标准化示范创建,组织开展打击畜禽屠宰违法行为专项活动,有效保障畜禽产品质量安全。我区畜禽养殖产业化水平显著提高,养殖规模化率接近60%,创建了235家国家级畜禽规模标准化示范场和55个现代化特色农业核心区,培育了84家国家和自治区农业产业化重点龙头畜牧企业,“龙头企业+规模场(家庭农场)”产业化经营不断扩大,建设了18家国家级、自治区级生猪屠宰标准化示范厂,新建的畜禽屠宰企业配套建设分割车间、肉类冷库,配备冷藏产品运输车辆。虽然我区畜禽屠宰行业发展取得一定成效,但是行业发展水平与行业高质量发展的要求还有不小差距。部分边远山区畜禽屠宰还不方便;牛羊、家禽屠宰企业数量少,设计屠宰产能总量小;畜禽屠宰企业冷藏、分割、加工、产品运输设施设备满足不了行业高质量发展要求;经营模式多以代宰畜禽、生产热鲜肉为主,品牌产品少,缺乏全区经营、多牌照经营的行业龙头企业,缺乏养殖、屠宰、加工、配送、销售一体化骨干企业。这些问题是我区畜禽屠宰行业高质量发展迫切需要解决的。畜禽屠宰作为连接畜禽养殖和肉类销售两端的重要环节,畜禽养殖业良好发展基础以及人民群众日益增长的美好生活需要,为我区畜禽屠宰行业高质量发展提供了良好机遇。
二、总体要求
(一)指导思想
坚持以习近平新时代中国特色社会主义思想为指导,深入贯彻落实习近平总书记对广西重大方略要求,牢固树立以人民为中心的发展思想,完整准确全面贯彻新发展理念,按照“方便群众、降低成本、集中屠宰、标准生产、质量追溯、品牌经营、供应可控、冷链流通、冷鲜上市”的总体思路,以屠宰加工流通一体化为方向,以推动畜禽屠宰行业高质量发展为重点,转变畜禽屠宰行业发展方式,既要严格管理,又要方便群众,着力解决群众在畜禽屠宰过程中的问题,强化政策支持,构建布局合理、高效安全、产销对接的畜禽屠宰行业发展新格局,切实保障人民群众肉类消费安全,切实提高群众满意度。
(二)基本原则
坚持“科学布局、集中屠宰、有利流通、方便群众”的原则,结合畜禽养殖、动物疫病防控、屠宰加工能力和国土空间规划以及群众生产生活方便等因素,推动畜禽屠宰企业向养殖主产区转移,提高全区畜禽屠宰产业布局的科学性和合理性,严格畜禽屠宰企业准入,推动畜禽屠宰标准化示范创建,保障畜禽产品质量安全。
(三)发展目标
到2025年底,全区畜禽屠宰布局结构优化,规模化标准化一体化屠宰能力显著提高,群众满意度不断提高。全面实施生猪屠宰质量管理规范,加快牛羊、家禽屠宰企业建设,力争建成自治区级以上生猪屠宰标准化示范厂25家以上,力争建成养殖屠宰加工配送销售一体化企业17家以上。规范畜禽产品运输,提高产品冷链配送能力,全区畜禽屠宰企业100%配备产品冷链仓储设施设备、100%配备产品冷链运输设备或与冷链物流企业构建合作关系。
三、产业布局
畜禽屠宰企业向养殖主产区转移,屠宰产业布局与养殖产业布局相适应,同时要充分结合我区“八山一水一分田”的实际,与群众生产、生活相适应,提高屠宰产能利用率。畜禽屠宰企业数量与产能应符合有关法律法规以及成人直播 部等国家部委有关文件要求。支持畜禽屠宰企业纵向延伸产业链,横向拓展产业功能,发展冷鲜肉分割、预制菜、精深加工、冷链配送,延展山水田园、民族民俗、长寿文化等特色资源和产品消费,促进畜禽全产业链集群发展,构建养殖与屠宰、产品与市场、企业与农户协调发展的格局。要坚持以人民为中心的发展思想,按照方便群众的原则,统筹做好生猪定点屠宰厂(场)技术改造和生猪产品供应工作,规范小型生猪屠宰场点设置,避免“一刀切”,切实保障边远和交通不便地区的猪肉供应。
(一)生猪屠宰产业布局
支持年出栏屠宰用生猪50万头以上、年出栏屠宰用地方品种猪15万头以上的养殖企业建设生猪定点屠宰厂;鼓励养殖企业与标准化、现代化的生猪定点屠宰厂合作,构建稳定的利益联结机制,实现一体化发展。定期深入基层了解群众呼声,对群众反映特别强烈以及在边远和交通不便的农村地区,难以通过配送保障肉类供应的,可设置仅限于向本地市场供应生猪产品并符合自治区要求的小型生猪屠宰场点,方便群众屠宰,减少成本支出。自治区成人直播 厅每年要对生猪定点屠宰厂(场)的布局进行研判,并根据实际情况作出调整和优化,避免负面舆情的发生。
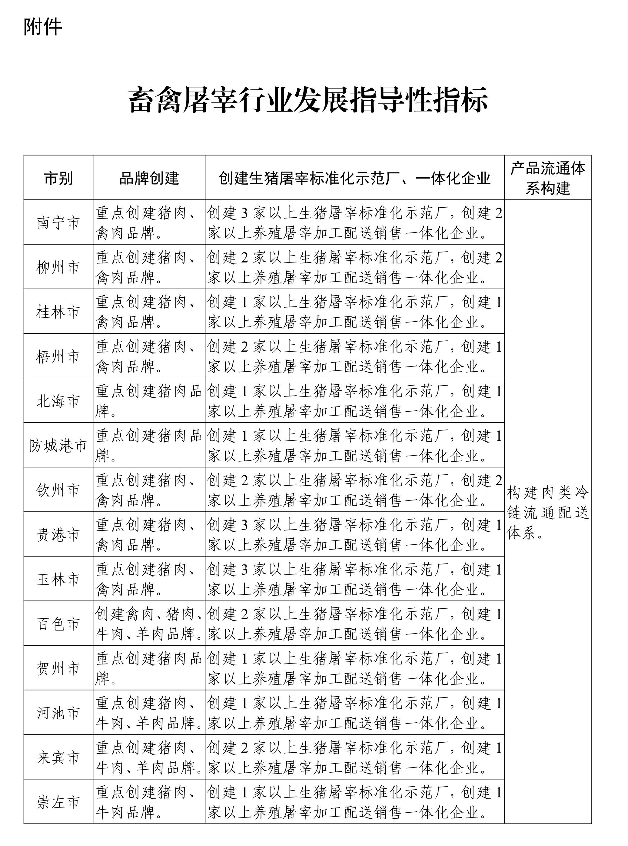
各设区市布局建设生猪屠宰标准化示范厂,创建生猪产品品牌,实现品牌经营,推进生猪产品供应链调整和重构。依托广西桂系生猪优势特色产业集群建设项目,柳州、钦州、贵港市建设生猪屠宰加工冷链物流基地。南宁、桂林、梧州、北海、防城港、玉林、贺州、百色、河池、来宾、崇左市优先推进生猪养殖、屠宰、加工、配送、销售一体化发展。钦州、玉林、百色、河池市发展地方品种生猪屠宰加工,培育地标生猪产品品牌。支持有实力的龙头企业依法并购整合区内生猪屠宰企业,建设现代化生猪屠宰及肉制品精深加工基地,打造数字化体系和数智化工厂,以数字化手段构建生猪全产业链,做强做优做大跨区域生猪养殖、屠宰、加工、配送、销售一体化经营。推动落户我区的大型生猪养殖企业建设生猪屠宰标准化示范厂,实现生猪就近屠宰,延展产业链。
(二)家禽、牛羊屠宰产业布局
各设区市按照“方便群众、统一规划、规范建设、减少成本”原则,结合牛羊、家禽养殖发展趋势,设置牛羊、家禽屠宰厂(场),优先设置跨县域的区域性标准化、现代化牛羊、家禽屠宰厂(场),支持牛羊、家禽养殖企业建设屠宰与养殖产能相匹配、年设计屠宰牛1万头以上、羊15万只以上、家禽1000万羽以上屠宰厂(场)。牛羊、家禽出栏量少、因建设等条件限制的设区市,规划设置畜禽屠宰厂(场),建设牛羊、家禽屠宰车间。
依托广西三黄鸡优势特色产业集群建设项目,南宁、玉林市布局建设肉鸡屠宰加工冷链物流基地。依托大型家禽养殖企业及肉禽养殖发展优势,南宁、柳州、桂林、梧州、钦州、贵港、玉林、百色市建设年设计屠宰家禽1000万羽以上家禽屠宰厂(场)。牛、羊产业发展形势良好的河池、来宾市建设标准化、现代化的牛、羊屠宰厂(场)。牛羊、家禽屠宰厂(场)配套建设冷库、分割车间,完善肉品品质检验、冷链运输设施。南宁、玉林、百色、河池等市打造广西优质三黄鸡、地标家禽、地标牛羊产品品牌。柳州、钦州、百色等市创建家禽养殖、屠宰、加工、配送、销售一体化企业,打造家禽产品品牌。
四、重点任务
(一)开展屠宰标准化示范创建。以“质量管理制度化、厂区环境整洁化、设施设备标准化、生产经营规范化、检测检验科学化、排放处理无害化”为建设内容,指导年设计屠宰量符合要求、建设基础较完善、管理较规范的生猪屠宰企业开展生猪屠宰标准化示范创建,积极推动牛羊、家禽屠宰标准化示范创建。畜禽屠宰企业应当完善屠宰加工、肉品品质检验、动物疫病防控、产品冷藏冷冻、冷链运输、生态环保、无害化处理、质量安全监控及追溯等设施设备,配备与屠宰规模相适应的兽医卫生检验和屠宰技术人员,按照成人直播 主管部门的要求落实协助动物检疫人员。
(二)强化产品质量安全监管。建立上下衔接、高效运转的屠宰环节质量安全监管机制,落实畜禽屠宰企业产品质量安全、动物疫病防控、生态环保和安全生产主体责任。完善“牧运通—桂”系统畜禽屠宰信息化管理模块功能,实行动物检疫证明和肉品品质检验合格证无纸化出证,做好畜禽产品进入市场信息管理衔接。通过信息化监管方式,建立产品质量安全追溯管理体系。开展畜禽屠宰质量安全风险监测,加强对畜禽屠宰企业产品质量安全管理状况的监督检查,保障畜禽产品质量安全。加大畜禽屠宰违法行为打击力度,加强部门联合执法,强化行政执法和刑事司法衔接,依法查处各类畜禽屠宰违法行为。
(三)实施品牌战略。立足我区畜禽产业优势、生态资源优势、区位优势,大力实施品牌战略,做强生猪、三黄鸡产品品牌,做精巴马香猪、浦北黑猪、陆川猪、隆林山羊、都安山羊、马山黑山羊、瑶鸡、霞烟鸡、古典鸡等地方特色鲜明的畜禽产品品牌。支持畜禽屠宰企业优化产品结构,丰富产品种类,培育自主品牌,多途径、多渠道、多方式进行营销推广,提升我区畜禽产品品牌知名度和美誉度。培育一批制度完善、管理规范、设备设施先进、市场影响力强、占有率高的畜禽屠宰企业。
(四)加快构建完整产业链。支持畜禽屠宰企业向畜禽养殖和产品冷链配送销售等两端延伸,应用大数据、互联网等信息技术,拓展线上线下销售渠道,发展连锁经营、中央厨房、直供直销、生鲜电商等业态,构建“屠宰企业+销售区域”的冷链配送、销售模式和数字化肉类流通网络。充分发挥我区的区位优势、畜禽地方品种特色优势,扩大畜禽产品销售市场,深度融入粤港澳大湾区供应链,拓展国内其他区域销售网络。
(五)严格生猪定点屠宰管理。生猪定点屠宰厂(场)设置必须符合“三区三线”和国土空间规划以及本规划、设区市人民政府制定的生猪定点屠宰厂(场)布局规划。鼓励基础设施落后、有条件的生猪定点屠宰厂(场)升级改造;支持优质社会资金参与生猪定点屠宰厂(场)整合、兼并重组建设。
(六)推进牛羊、家禽集中屠宰。在人口数量大、旅游业发达的设区市以及牛羊、家禽屠宰厂(场)基础较好的地区先行开展牛羊、家禽集中屠宰,牛羊、家禽产品凭动物检疫证明、肉品品质检验合格证上市销售,并逐年扩大牛羊、家禽产品凭证上市销售范围。加强牛羊、家禽屠宰厂(场)的建设指导和建成后评估,从事清真牛羊、家禽屠宰的,要符合少数民族食用清真食品的习俗。具备法定条件的牛羊、家禽屠宰厂(场),录入全国畜禽屠宰行业管理系统,由设区市人民政府向社会公布名单。
(七)引导畜禽屠宰企业承担公共服务职能。各地要积极引导畜禽屠宰企业确保合法合规的畜禽有序进厂(场)屠宰,为促进养殖与屠宰、企业与农户的协调发展提供必要条件,助力乡村振兴,承担重大节日、生猪及猪肉价格大幅波动、发生区域性重大动物疫情和其他公共卫生事件等特殊时期畜禽屠宰、肉类储备职能,为稳定肉类价格和市场供应提供保障,承担产品冷链配送职责,加快实行产品冷链配送、冷鲜上市,扩大产品配送范围,加大乡镇配送力度,保障市场肉类供应。
五、保障措施
(一)加强组织领导。各市、县(市、区)人民政府和各有关部门要按照法定职责抓好畜禽屠宰行业管理工作,强化政府属地管理和部门监管责任,压实畜禽屠宰企业产品质量安全、动物疫病防控、生态环保和安全生产的主体责任。各市、县(市、区)人民政府要及时协调、解决畜禽屠宰行业管理的重大问题。各设区市人民政府要以本规划和国土空间总体规划为依据,制定本市畜禽屠宰厂(场)设置布局规划、屠宰行业发展目标和推进屠宰行业发展措施;要落实“菜篮子”市长负责制,统筹推进肉类冷链配送、冷鲜销售,保障质量安全肉类的供应。县级人民政府要支持成人直播 主管部门足额配备派驻畜禽屠宰厂(场)的官方兽医和聘请协检人员。各级成人直播 主管部门牵头加强对畜禽屠宰行业的管理,发展改革、公安、财政、自然资源、生态环境、市场监管、应急管理等部门在各自职能范围内做好对畜禽屠宰行业的指导和监督管理工作。自治区成人直播 厅要牵头抓好本规划确定的各项任务的落实落地,对于执行过程中引发的突出问题或重要舆情要第一时间处理并报告自治区人民政府。
(二)加强政策支持。各地要进一步支持农村一二三产业融合发展,落实畜禽屠宰加工、肉类冷链仓储、消费体验、电子商务等用地,将发展畜禽产业链、产业集群的屠宰加工企业建设用地纳入工业园区、食品加工园区建设规划。建立财政资金统筹整合扶持机制,通过中央和自治区财政转移支付等现有渠道,支持畜禽屠宰企业标准化创建和冷链储运设施设备建设。引导金融机构加大对畜禽屠宰加工、冷链仓储和流通配送行业的金融支持力度,对经济效益佳、信用记录好、有明确资金用途的畜禽屠宰和肉类冷链物流企业,由行业主管部门提供名单,经审核后纳入“桂惠贷”予以支持,并鼓励金融机构积极创新产品服务,加强对畜禽屠宰及相关产业链的金融支持。按照财政事权与支出责任划分原则,落实畜禽屠宰环节检疫、动物疫病和产品质量安全风险监测、监督执法和应急处置经费。
(三)加强人员培训。加强畜禽屠宰行业管理、执法、兽医卫生检验、屠宰加工等人员培训,整合院校、培训机构和企业等资源,提升培训质量,确保人员管理、专业技能水平进一步提高,满足畜禽屠宰行业高质量发展需要。
(四)加强宣传引导。广泛开展畜禽屠宰行业发展政策宣传,提高社会认知,加强肉类健康消费科普,进一步增强消费者肉类食品安全意识。深入开展法治宣传教育,营造社会监督的良好氛围,增强从业人员守法经营意识,推动畜禽屠宰行业高质量发展。
附件:畜禽屠宰行业发展指导性指标

