自治区实施乡村振兴战略指挥部办公室关于印发《广西促进脱贫人口持续增收三年行动方案(2022—2024年)》的通知
桂乡村指办发〔2022〕30号
各设区市、县(市、区)实施乡村振兴战略指挥部,区直各有关单位:
《广西促进脱贫人口持续增收三年行动方案(2022—2024年)》已经自治区实施乡村振兴战略指挥部同意,现印发给你们,请认真贯彻执行。
广西壮族自治区实施乡村振兴战略指挥部办公室
2022年7月11日
广西促进脱贫人口持续增收三年行动方案
(2022—2024年)
为贯彻落实《中共中央 成人直播 关于实现巩固拓展脱贫攻坚成果同乡村振兴有效衔接的意见》,加快建立健全脱贫人口持续增收长效机制,进一步巩固拓展脱贫攻坚成果,衔接乡村振兴,让脱贫群众共享改革发展成果、生活更上一层楼。结合实际,制定本方案。
一、总体要求
坚持以习近平新时代中国特色社会主义思想为指导,全面贯彻党的十九大和十九届历次全会精神,深入贯彻落实习近平总书记关于“三农”工作重要论述和视察广西“4·27”重要讲话精神,把增加脱贫群众收入、促进脱贫县加快发展作为巩固拓展脱贫攻坚成果根本措施和主攻方向,不断缩小脱贫人口与当地农民收入差距,不断缩小脱贫地区与其他地区发展差距。因地制宜,分类施策,精准制定到户增收计划,引导脱贫人口(含纳入防止返贫监测帮扶的边缘易致贫户和突发严重困难户,下同)进一步融入产业就业发展格局,加快提高生产经营净收入比重、巩固工资性收入增长势头、稳步提升转移性收入水平、深入挖掘财产性收入增长点、有效减少经营性支出,全面发力加快提高脱贫人口收入,确保全区脱贫人口人均纯收入增速高于全区农村居民人均可支配收入增速,脱贫地区农村居民人均可支配收入增速高于全国农村居民人均可支配收入增速,牢牢守住不发生规模性返贫底线,为实现乡村振兴奠定坚实基础。
二、强化产业支撑带动作用,加快提高生产经营净收入比重
1.做强做大脱贫地区农业特色优势产业。推动脱贫地区农村一二三产业融合发展,构建农业生产、农产品加工、销售连接的现代乡村产业体系。强化发达地区市场拓展,提升脱贫地区优质农产品品牌影响力,促进品牌增值、培育产业集群,增强主导产业辐射能力和带动能力,巩固拓展脱贫群众生产经营增收主渠道。组织实施广西现代特色农业示范区高质量建设五年行动,到2024年,在乡村振兴重点帮扶县(含享受待遇县)新建成45个以上自治区级现代特色农业示范区。
2.大力扶持新型经营主体,完善带动脱贫群众增收机制。引导脱贫地区成立新型农业经营主体,以股份、订单、托管、劳务等方式与脱贫户建立利益联结关系,推广“政府+企业+银行+保险+农户”的“五位一体”合作模式,推动企业、农民专业合作社和养殖户结成“公司+合作社+养殖户”的利益联结机制。财政衔接推进乡村振兴补助资金(以下简称衔接资金)支持龙头企业、专业合作社、村集体经济组织等经营主体实施的项目,优先形成固定资产投资,通过方案、协议等形式,明确产品收购、就业务工、带动种养、技术服务、入股分红、土地流转等利益联结机制,确保脱贫群众充分受益。
3.加强脱贫地区产业科技支撑。深入实施科技特派员制度,每年选派科技特派员到县、乡、村提供技术服务,促进科研创新成果在乡村落地,推动科技创新与产业振兴有机衔接。依托高素质农民培育项目实施,加强对农业从业人员农业生产经营、实用技术的科技培训。
4.强化到户产业帮扶措施。优化到户产业以奖代补,对自主发展或实质性参与特色优势产业达到产业奖补标准的脱贫户应补尽补。加强金融服务、技术培训、品种改良、销售产品、代种代养等到户帮扶政策落实,发挥政策叠加效应,力争产业帮扶政策覆盖除无劳动能力和享受就业帮扶政策以外的所有脱贫户。
5.加大粤桂招商引资力度,助力脱贫地区承接东部地区产业转移。依托粤桂东西部协作机制,积极承接东部优质产业转移,加快发展劳动密集型制造业、加工业、服务业,突出抓产业促增收。加强宣传落实粤桂协作优惠政策,大力引进一批粤港澳大湾区农业龙头企业、领军企业,加快招引一批农产品仓储、保鲜、冷链、物流等项目,围绕全产业链打造本地特色优势主导产业,整合资源共建一批特色鲜明、带动力强的现代农业产业园区,到2024年实现协作县“一县一业一园区”全覆盖。深入推进粤桂“万企兴万村”行动,力争每个国家乡村振兴重点帮扶县至少有3家东部民营企业帮扶。
6.大力实施消费帮扶。开展脱贫地区特色农产品进高校、进企业、进机关、进园区、进社区、进商超、进电商、进电视活动。各级定点帮扶单位每年按照不低于工会福利支出50%的比例优先采购脱贫地区、脱贫人口生产的农副产品。各级预算单位每年按照不低于15%的比例预留食堂食材采购份额,通过脱贫地区农副产品网络销售平台采购脱贫地区农副产品。充分利用粤桂帮扶协作平台,引导广东机关单位、大型商超、龙头企业等与我区脱贫地区建立长期稳定购销关系,推动广西脱贫地区优质农产品进入粤港澳大湾区市场。
7.发挥新业态带动作用。支持新业态新模式发展,引导脱贫群众在创办网店、直播带货、视频农业、农事体验、休闲旅游、物流配送等方面创业就业。发挥乡村旅游带动增收作用,每年举办“乡村旅游嘉年华、多彩非遗、传统节庆”系列活动促进乡村旅游消费。选择一批有条件的出列村或脱贫人口集中村,培育为乡村旅游重点村镇。积极盘活脱贫户闲置宅基地资源,融入农耕文化、民俗风情等元素大力发展民宿产业。
三、扩大就业创业渠道,巩固工资性收入增长势头
8.强化脱贫劳动力技能提升。实施“技能广西行动”,每年培训脱贫劳动力不少于3万人次,确保培训合格并获得职业技能证书的脱贫劳动力首次就业率达30%以上。针对中小企业、就业帮扶车间、粤桂劳务协作、以工代赈项目建设用工需求,大力开展订单式、定向式培训。扎实推进技工院校结对乡村振兴重点帮扶县、大型易地搬迁安置区技能帮扶行动,发动脱贫劳动力参加“八桂家政”“八桂建工”“八桂米粉师傅”等劳务品牌相关培训,为培训合格的个人推荐合适就业岗位不少于3个。每年在脱贫人口中培训一批乡村工匠。继续落实雨露计划精准补助、应补尽补政策,深入实施“雨露计划+”就业促进行动。
9.深化粤桂协作促就业。掌握在粤广西籍脱贫劳动力就业、失业状况等基本情况,开展针对性就业帮扶。重点对接制造、建筑、家政、餐饮及物业等劳动密集型行业,加强“点对点”劳务输送,帮助脱贫劳动力赴粤、区内或其他地区稳定就业。依托广东资源,加强“粤菜师傅”“广东技工”“南粤家政”“乡村工匠”等劳务技能培训,力争3年内培养10000名以上脱贫劳动力技能人才。推进粤桂两省区技工院校开展“校校结对”活动,组织脱贫户学生到广东就读职业学校。落实脱贫人口赴区外务工一次性交通补贴。
10.加强区内劳务协作。建立健全区内市与市之间、县与县之间劳务协作机制,鼓励区内劳动力需求大的市、县结对帮扶乡村振兴重点帮扶县、劳动力输出大县、大型易地搬迁集中安置区,组织大中型企业优先吸纳脱贫人口就业。
11.扶持就业帮扶车间发展。支持各地结合资源条件、产业基础和脱贫人口就业需求等建设就业帮扶车间,加大就业帮扶车间各项优惠政策落实力度,通过“巩固提升一批、支持新建一批、有序退出一批”推动就业帮扶车间持续发展、转型升级,鼓励就业帮扶车间吸纳脱贫人口就近就地就业,力争就业帮扶车间数量、带动脱贫劳动力就业人数与2020年底相比稳中有增。
12.充分发挥公益性岗位就业兜底作用。加大乡村公益性岗位开发力度,安置脱贫人口就业,2022年全区开发乡村公益性岗位不少于24.51万个。2023、2024年保持乡村公益性岗位规模总体稳定。规范乡村公益性岗位管理,加强动态监测,及时做好空缺岗位补聘和退出人员后续就业帮扶。
13.积极推广以工代赈方式促就业。在成人直播 基础设施建设领域加大以工代赈项目实施力度,鼓励各县使用衔接资金实施以工代赈项目,每年用于实施以工代赈项目的衔接资金(巩固拓展脱贫攻坚成果和乡村振兴任务)规模不少于该县当年获得衔接资金规模的2%。
14.加大对易地扶贫搬迁群众产业就业扶持。支持城镇安置点产业发展,鼓励使用衔接资金支持集中安置区内建设必要的配套设施。加大招商引资力度,发展劳动密集型加工业及家政服务、物流配送、养老托育等生活性服务业,不断拓宽就业渠道。优先聘用符合条件的半劳动力、弱劳动力搬迁对象从事公益岗位。健全完善搬迁户就业援助制度,强化就业困难人员和零就业家庭成员实名制动态管理,依托就业社保服务平台,提供个性化一对一帮扶。
15.支持脱贫群众自主创业。实施返乡留乡脱贫劳动力就地就近就业创业支持计划,大力促进县域返乡创业发展,发展新型农业经营主体,稳步扩大返乡入乡创业人员规模。以返乡大学生、退役军人、有技能的返乡务工人员为重点,就地扶持3万名创业致富“领头雁”。加大创业技能培训力度,加强创业载体建设,强化创业政策指导和服务保障。按规定给予场地安排、税费减免、小额担保贷款及贴息、创业服务等方面的优惠政策。
16.推广“农民劳务专业合作社”、“零工市场”等促就业平台模式。鼓励乡镇及村集体组织当地土专家、技术能手、农村富余劳动力等成立“农民劳务专业合作社”,承接当地小型工程项目、季节性农业生产、企业辅助性用工等业务,拓宽脱贫劳动力就业渠道,增加脱贫家庭收入。围绕易地搬迁安置区、产业园区、企业集中区用工需求建设“零工市场”,为灵活就业群体免费提供信息查询、就业推荐、职业规划、法律咨询等服务,并根据企业需求、用工特点、重要时点,定向安排对接、推荐服务,优先推荐脱贫劳动力就业。
四、提高兜底保障标准,稳步提升转移性收入水平
17.建立健全各项保障性转移支付收入联动增长机制。强化农村低保兜底保障作用,继续实施按户施保和按人施保相结合的救助方式,落实收入扣减、渐退期等政策,对符合条件的脱贫人口及时纳入低保保障范围,适时适当提高低保标准和补助水平,重点提高A类低保对象的补助水平。发挥临时救助的救急难作用,对因重病、因疫、因灾等突发性事故造成生活严重困难的及时给予临时救助;加强救助补助资金使用监管,确保救助资金足额发放到位。抓好残疾人“两项补贴”发放工作,确保应发尽发。对符合条件的16周岁以上脱贫人口全部纳入城乡居民养老保险制度范围,按时足额发放60周岁以上符合条件的参保人员养老待遇。
18.精准足额发放涉农惠农补贴。加强涉农补贴发放工作,确保耕地地力保护补贴、森林生态效益补偿、天然林停伐补助、退耕还林补贴、生猪良种补贴、农机具购置补贴等按规定及时、足额、精准发放到位。
19.积极引导社会捐赠、救助惠及脱贫困难群众。开展广西社会组织助力乡村振兴专项行动,大力发动社会组织积极参与乡村振兴,引导社会组织在促进脱贫人口稳定就业、加大技能培训力度、发展壮大脱贫产业、加强农村低收入人口常态化帮扶等方面发挥积极作用,带动提升脱贫地区和脱贫群众的自我发展能力。采取政府引导与市场运作相结合、政策支持与民营企业参与相结合、集中发动与持续推动相结合、公益帮扶与投资经营相结合等方式,动员引导广大民营企业积极参与“万企兴万村”行动,通过带动产业、提供就业、开展培训、公益捐赠等方式,帮助脱贫群众增收减支。
五、用活乡村资源资产,挖掘财产性收入增长潜力
20.深化推进涉农领域改革,优先惠及脱贫地区和脱贫群众。深化农村“三变”改革,2022年底前实现行政村全覆盖,扩大自治区级示范村范围,向出列村和脱贫人口较多村倾斜。深化集体林权制度改革,开展林权收储担保、重点生态区位人工商品林赎买改革试点,鼓励金融机构开展绿色金融服务。稳妥推进农村集体经营性建设用地入市,推动开展集体经营性建设用地使用权抵押融资。允许农村集体在农民自愿和符合国土空间规划的前提下,依法把有偿收回的闲置宅基地、废弃的集体公益性建设用地转变为集体经营性用地。在乡村振兴重点帮扶县探索实行补充耕地新模式,对符合条件的农业经营主体实施耕地开垦项目免除设计、施工招标程序。深化涉农项目和资金管理,国家涉农投入项目收益和就业留在农村留给农民。
21.加强村级光伏帮扶电站监测运维和收益分配管理。保障电站健康运行、高效发电,光伏收益纳入村级集体经济管理,用于脱贫户公益性岗位、小型公益事业和发展带动脱贫户就业较多、持续增收的产业等支出。
22.发挥村级集体经济组织作用。盘清脱贫家庭房屋、宅基地、耕地、林地等资源,将资源转化为资产,多渠道挖掘增收点。提升村集体经济组织对资源资产的经营管理水平,拓展农村资产增值空间。鼓励长期外出务工、进城进镇安置(含易地扶贫搬迁)和无力自主经营的脱贫人口,将闲置资产交由村集体或合作社代为经营管理,实现资产收益最大化。
23.发挥扶贫项目资产经营效益。加强扶贫项目资产管护运营、经营、监管,按规定落实管护经费和管护人,确保经营性资产在保值基础上不断增值增收。规范收益分配使用,村集体经济收益(含扶贫项目资产收益)达到一定规模后按规定开展收益分配,优先确保脱贫户受益。
六、做好农资保供稳价工作,促进农业经营稳定发展
24.积极做好农业生产资料保供稳价工作。通过建立农资精准调度机制、畅通购销渠道、建立联席会议机制、成立行业协会和组织开展化肥淡季商业储备等措施,确保农资供应充足、价格平稳。重点关注了解脱贫地区农资供应及波动情况,保障粮食生产,促进农业稳定发展。
25.创新成人直播 融资方式和金融产品。持续推动农业保险“扩面、增品、提标”,打通金融服务三农“最后一公里”。创新“政银保担”合作模式,积极开展中央和自治区级财政支持的政策性农业保险,鼓励引导各地因地制宜开展地方优势特色农产品保险。推动落实“桂惠贷”及过渡期脱贫人口小额信贷政策,深入推进农村信用体系建设,在依法合规、风险可控的前提下积极推进生猪活体抵押、农村土地承包经营权抵押、林权抵押等抵押融资,持续拓展涉农抵质押物范围。
七、聚焦重点对象,强化增收帮扶举措
26.明确重点帮扶对象。每年第四季度开展一次脱贫户收入集中摸排,摸清年人均收入在1万元以下的脱贫户情况,列为增收重点帮扶对象,并将有返贫风险的及时纳入防止返贫监测对象,从经营性、工资性、财产性、转移性收入变化情况等方面,分析收入低或收入下降的原因,建立专门台账,逐户制定增收帮扶计划,落实针对性增收帮扶措施。
27.强化重点帮扶对象种养支持。县级成人直播 部门牵头制定重点帮扶对象产业帮扶专项方案。对具备家庭种植业、养殖业生产条件且有产业发展意愿的,从制定产业规划、品种选购捐赠、生产过程指导、新技术引进应用、建设圈舍、畜禽防疫、托管托养、购买保险、提供贷款、标准化生产、特色种植、指导农产品初加工、加大奖补力度等方面落实帮扶增收措施。加强对重点帮扶对象的小额信贷政策宣传和需求排查,有效破解符合贷款条件但没有生产项目、没有必要劳动生产技能、没有合作经营平台、没有销售渠道等实际困难。每户安排技术指导员,开展技术指导培训,畅通产品线上线下销售渠道,发挥帮扶部门和干部以及社会帮扶企业、社团等在产品销售上的推介作用。
28.强化重点帮扶对象就业支持。县级人力资源社会保障部门牵头制定重点帮扶对象就业帮扶专项方案。对具备务工条件且有务工意愿的,从提供用工信息、开展技能培训、组织劳务对接、指导稳定就业、签订规范劳务协议、提供维权服务、购买小额人身意外伤害保险、常态化联络协调服务、提供转岗服务、兑现相关政策补贴等方面提供帮扶。各类公益性岗位优先安置重点帮扶对象特别是其中的弱劳动力、半劳动力。帮扶车间优先吸纳重点帮扶对象就业。
29.强化重点帮扶对象社会保障和社会帮扶。梳理重点帮扶对象中无劳动力、仅有弱劳动力或劳动力占比不到四分之一的家庭,进行重点监测,符合条件的及时纳入农村低保或特困人员救助供养范围,按照困难类型对符合条件的及时给予专项救助、临时救助等。对于重点帮扶对象中的残疾人家庭,由当地残联组织专项增收帮扶行动。进一步健全缴费困难群体城乡居民基本养老保险代缴政策,对符合条件的脱贫人口落实代缴政策。统筹整合社会帮扶力量,积极引导有条件的企业,优先解决重点帮扶对象实际困难。
30.加强重点帮扶对象帮扶力量。发挥党建先锋引领带动作用,重点帮扶对象可优先安排党员干部结对帮扶,领导干部带头结对。深化帮扶举措,从扶志向、扶智力、扶发展、扶文化等角度全方位发力,全面带动提升。
八、保障措施
31.加强组织领导。自治区组建监测增收工作专班,建立脱贫人口持续增收工作部门联席会议机制,定期会商研究解决工作中存在的困难问题,推动各项增收措施落实落细。各地、各有关部门根据本方案明确的任务分工制定年度实施计划,加强地区、部门协作联动,形成工作合力。各市、县(市、区)参照建立相应组织领导机构和工作机制。
32.强化帮扶联系。帮扶干部、驻村工作队每年协助脱贫户制定增收计划并落实帮扶措施,对于有劳动能力的引导其通过发展产业、外出务工、自主创业等方式增加收入,无劳动能力的及时协助落实兜底性保障政策,因病、因灾等导致出现大额支出的要及时帮助其申报医疗救助、临时救助、社会救助等补助,确保其基本生活不受影响。按时做好脱贫户收入登记统计工作,坚决防止形式主义、官僚主义,防止简单填数、“算账式”增收,防止出现“账实不符”。帮扶过程中要充分尊重脱贫群众意愿,不搞大包大揽、强迫命令,不代替脱贫群众做选择。
33.加强监测统计。依托广西巩固脱贫攻坚成果和防止返贫监测信息平台,建立收入、务工监测分析、调度提醒常态化机制。加强线上比对和线下排查,每季度监测预警收入不增反降、增速缓慢、年人均收入低于1万元等重点户,以及有务工需求但没有外出务工、务工时间未达到6个月以上的脱贫劳动力,由县、乡研究制定并落实增收帮扶措施。各级乡村振兴部门每季度与统计调查部门沟通对接,研究收入变化趋势,做好收入分析,为增收决策提供依据。
34.做好宣传引导。及时收集汇总各项助农增收政策,梳理形成通俗易懂的政策读本、政策宣传单,通过线上、线下相结合方式和各类宣传媒介、窗口平台,加大惠农政策宣传贯彻力度,让脱贫人口了解政策、运用政策。引导脱贫人口树立科学积蓄、科学消费观念,合理支配财富,避免大操大办、虚荣攀比、盲目投资等非理性支出行为。深入挖掘提炼各地助农增收先进典型,及时总结推广促进脱贫人口增收好经验、好做法,示范带动脱贫人口增收致富。引导全社会关心、支持、推动脱贫群众增收,形成促增收的强大合力。
35.严格监督考核。强化对各地各部门脱贫人口增收工作情况定期分析、通报、调度,对存在问题较多或存在突出问题的及时提醒约谈。将脱贫人口增收工作纳入自治区督查暗访、自治区巩固脱贫成果后评估、自治区实施乡村振兴战略实绩考核重点内容。强化日常监管和责任监督,对不作为、慢作为、乱作为、假作为的单位和个人严肃问责。
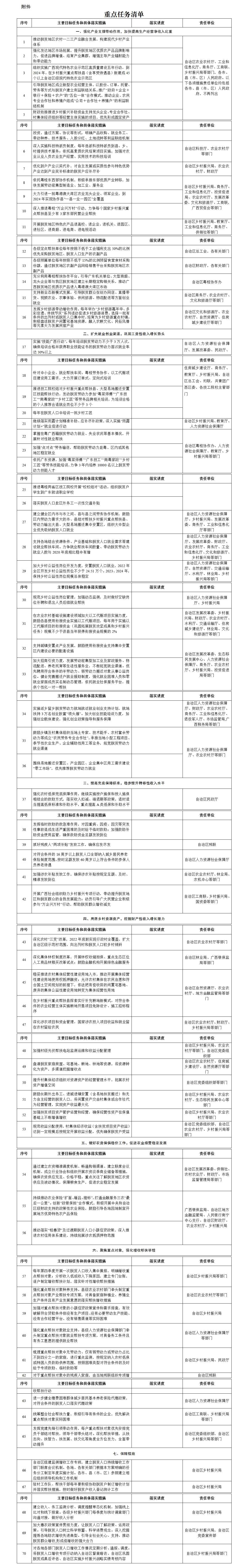
附件:重点任务清单

责任编辑:黄祖悦
